這個會議,讓汽車救援行業十分期待!
發布日期:2018-05-17 13:05
第三屆中國汽車救援行業大會
2018年5月22—24日
中國·杭州
主辦單位:中國汽車流通協會
承辦單位:华体会体育hth首页
協辦單位:
中國汽車流通協會售後服務分會
中國汽車流通協會商用車商會
安世聯合商務服務(北京)有限公司
深圳車友援信息技術有限公司
北京大陸汽車俱樂部有限公司
支持單位:
湖北帕菲特工程機械有限公司
北京中聯車盟網絡科技服務有限公司
車享(上海)汽車俱樂部有限公司
江蘇億科達科技發展有限公司(迪迪救援)
路華救援(北京)有限公司
安盛旅行援助服務(北京)有限公司
讚助單位:
廣東粵海汽車有限公司
九天極速救援科技有限公司
媒體支持:
新華網、中國網、新浪、搜狐、騰訊、中國質量報、中國汽車報
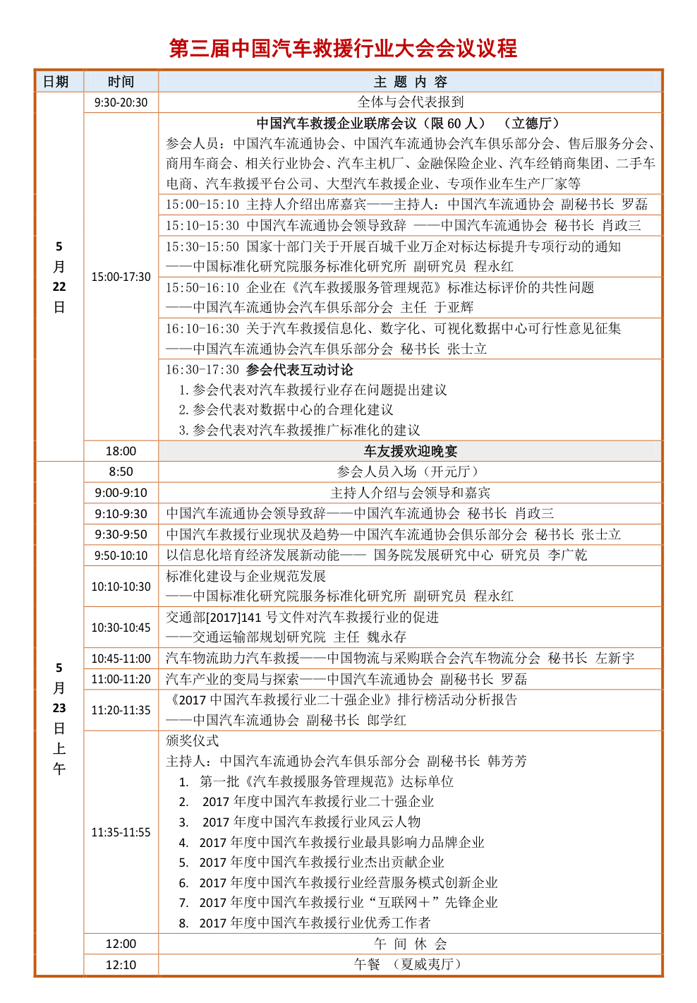
最新會議議程如下:



點擊圖片查看議程 或點擊左下角“閱讀原文”下載最新議程! 會議議程持續更新!
第三屆中國汽車救援行業大會於2018年5月22日-24日在杭州舉行!
點擊左下角“閱讀原文”下載會議通知及回執表或登錄www.perfectcarelife.com 下載區下載。
聯係電話:13911199050 010-68392504
2018年5月22—24日
中國·杭州
主辦單位:中國汽車流通協會
承辦單位:华体会体育hth首页
協辦單位:
中國汽車流通協會售後服務分會
中國汽車流通協會商用車商會
安世聯合商務服務(北京)有限公司
深圳車友援信息技術有限公司
北京大陸汽車俱樂部有限公司
支持單位:
湖北帕菲特工程機械有限公司
北京中聯車盟網絡科技服務有限公司
車享(上海)汽車俱樂部有限公司
江蘇億科達科技發展有限公司(迪迪救援)
路華救援(北京)有限公司
安盛旅行援助服務(北京)有限公司
讚助單位:
廣東粵海汽車有限公司
九天極速救援科技有限公司
媒體支持:
新華網、中國網、新浪、搜狐、騰訊、中國質量報、中國汽車報
最新會議議程如下:



點擊圖片查看議程 或點擊左下角“閱讀原文”下載最新議程! 會議議程持續更新!
第三屆中國汽車救援行業大會於2018年5月22日-24日在杭州舉行!
點擊左下角“閱讀原文”下載會議通知及回執表或登錄www.perfectcarelife.com 下載區下載。
聯係電話:13911199050 010-68392504
相關信息
2025-07-08
2025-07-04
2025-07-04